近日,MG冰球突破网站MG冰球突破网站心理服务协会举办的 “文心旅梦,共赴新程” 征文活动顺利结束。此次活动旨在帮助同学们缓解新学期压力,激发学习动力,提升综合能力,增强信心与毅力,吸引了学院全体同学的积极参与。

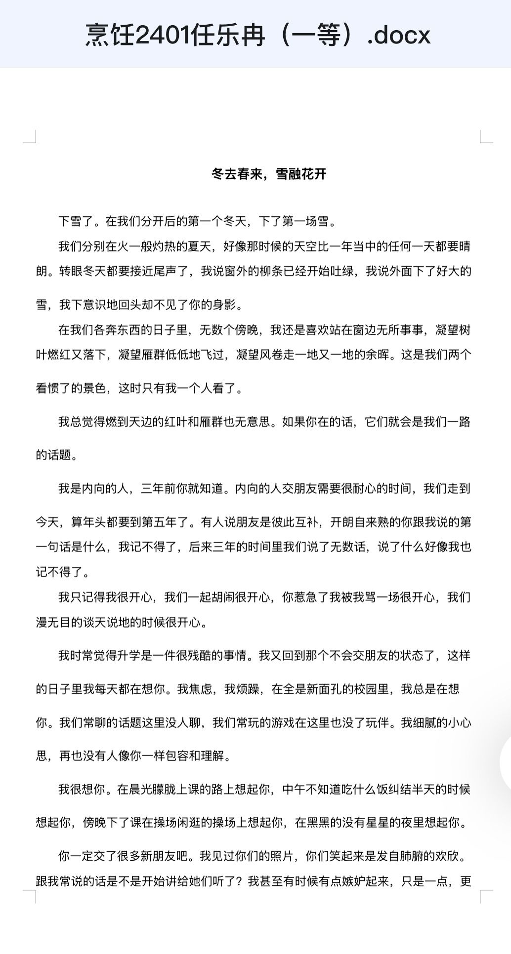
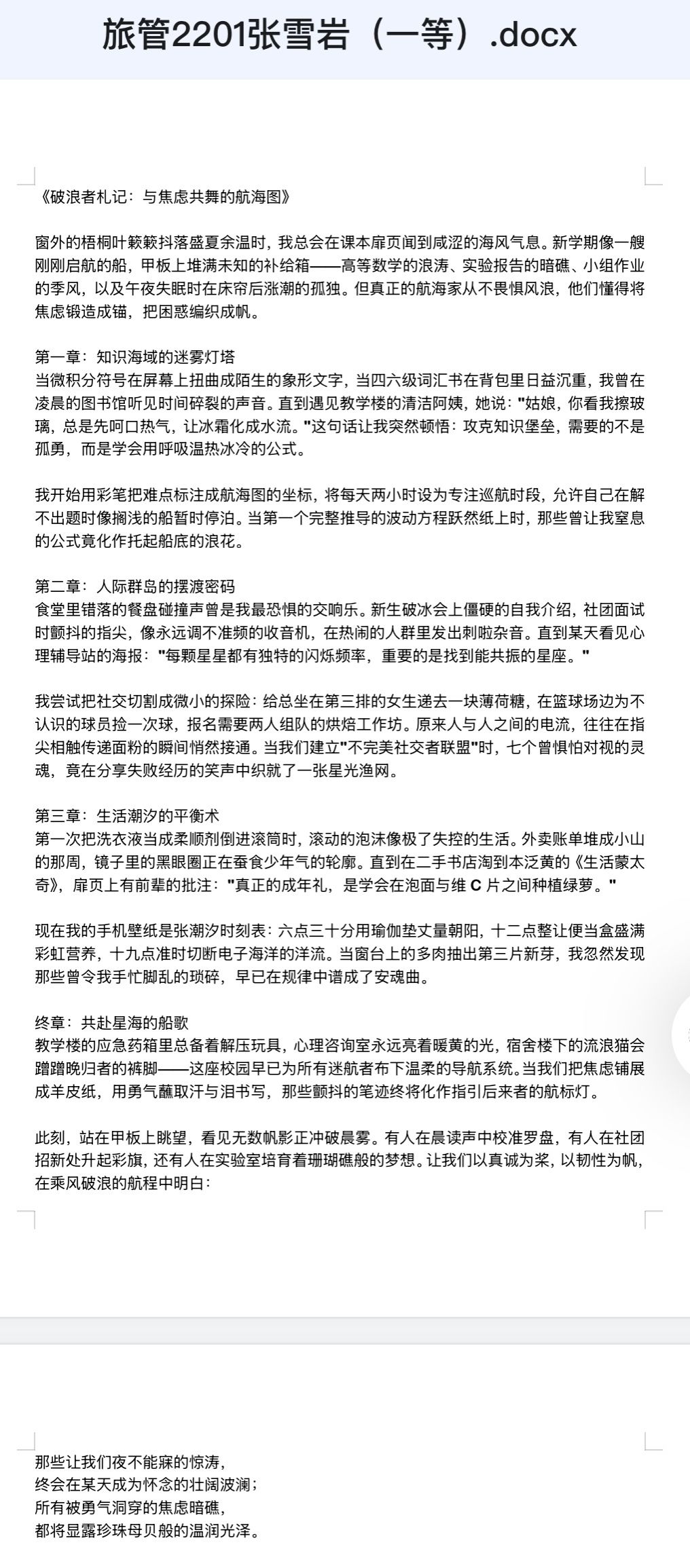
活动于 2025 年 3 月 3 日正式启动,采用线上举办的形式。同学们在得知活动通知后,踊跃加入官方群上传作品。本次征文活动主题为 “文心旅梦,共赴新程”,鼓励同学们分享新学期在学习、社交、生活等方面的焦虑,或是对学期末的目标期望、解决问题的经验。

3 月 8 日,评委依据详细的评分细则对参赛作品进行严格评审。评分细则涵盖主题、内容、表达、语言和风格等多个方面,全方位考量作品质量。经过激烈角逐,3 月 10 日,获奖名单正式公布。

此次征文活动为同学们提供了一个倾诉心声、分享经验的平台,帮助同学们更好地应对新学期的挑战。未来,MG冰球突破网站MG冰球突破网站将继续举办各类有益活动,助力学生全面成长。
文字:吴孟瑶 图片:张雪岩 任乐冉 校审:张耘恺 复审:赵军 终审:信苏珊